2型糖尿病 (T2DM) 是最常見的碳水化合物代謝紊亂疾病之一,以慢性高血糖和胰島素抵抗 (IR) 為特征,已成為全球面臨的緊迫健康挑戰。
由于其自我更新、分化、免疫抑制和旁分泌特性,間充質干細胞已成為治療各種人類疾病(包括代謝、心血管、神經退行性疾病和自身免疫性疾病)的非常有前途的治療方式。有趣的是,人類間充質干細胞已被證明可通過改善肺功能和降低炎癥生物標志物水平明顯降低COVID-19患者的急性呼吸窘迫和死亡率。

間充質干細胞存在于大多數器官的結締組織中,已從成人組織(如骨髓 (BM)、肺和脂肪)以及圍產期組織(包括 AM、UC和胎盤)中成功獲取。與成人組織分離的MSCs相比,圍產期MSCs具有許多優勢,包括但不限于免疫原性更低、增殖能力更強、分化潛力更大、容易獲取和來源豐富。研究表明,人類臍帶間充質干細胞對1型糖尿病 (T1DM) 患者的治療效果優于BM衍生的MSCs 。
此外,研究表明,人類臍帶間充質干細胞治療可通過增強胰島素敏感性、抑制炎癥和改善肝臟糖脂代謝功能障礙,有效改善嚙齒動物T2DM模型中的全身IR和高血糖。
來自臍帶 (UC) 和羊膜 (AM) 等圍產期組織的間充質干細胞 (MSC) 具有來源豐富、增殖能力強、免疫調節和可塑性強等優點,是治療2型糖尿病的理想選擇。然而,治療2型糖尿病的最佳圍產期MSC來源仍然難以捉摸。
羊膜與臍帶間充質干細胞治療2型糖尿病療效對比分析
本研究旨在比較來自同一供體的羊膜和臍帶 (AMMSCs和UCMSCs) 的間充質干細胞在緩解2型糖尿病癥狀方面的治療效果,并探索其潛在機制。

結果
間充質干細胞輸注可緩解小鼠的高血糖癥和胰島素抵抗(IR)
為了比較羊膜間充質干細胞和臍帶間充質干細胞輸注對2型糖尿病的治療效果,給7周齡雄性小鼠靜脈輸注單劑量羊膜間充質干細胞或臍帶間充質干細胞。與鹽水對照相比,接受臍帶間充質干細胞輸注的小鼠在注射后7天血糖水平顯著降低,并且這種降血糖作用可持續5周(圖1A)。

在指定時間點測定不同組小鼠的隨機血糖濃度 (A) 和體重 (B)。不同組小鼠在MSC或鹽水輸注后兩周的 IPITT血糖濃度(C) 和曲線下面積 (D) 變化。不同組小鼠在MSC或鹽水輸注后兩周的IPGTT血糖水平 (E) 和曲線下面積 (F) 變化。
同樣,羊膜間充質干細胞注射在小鼠中也產生了類似的降血糖效果(圖1A)。
鹽水注射和MSC注射的小鼠的體重沒有差異(圖1B)。
支持改善高血糖癥的是,無論是羊膜間充質干細胞還是臍帶間充質干細胞注射,都對小鼠的胰島素敏感性和葡萄糖耐受性有很大益處(圖1C-F)。
綜上所述,這些發現表明,相同供體來源的羊膜間充質干細胞和臍帶間充質干細胞可以對小鼠的高血糖和IR發揮相當的緩解作用。
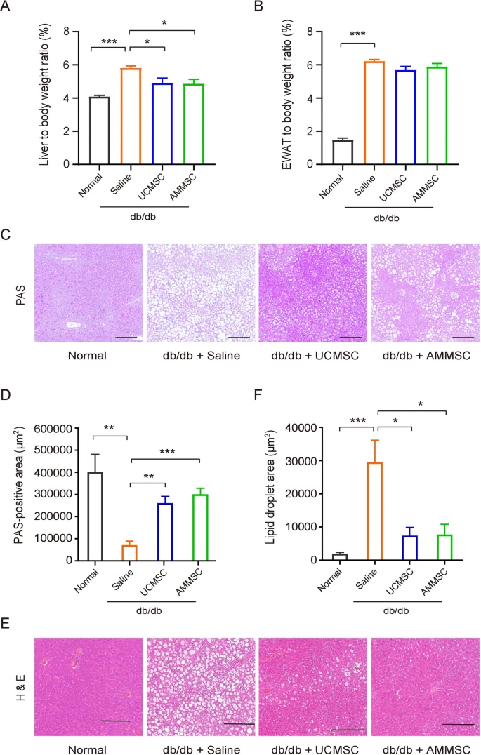
間充質干細胞注射可減少小鼠肝臟中的脂質沉積并促進糖原合成
鑒于肝臟在調節糖脂代謝中的關鍵作用,我們隨后探討了MSC是否有益于小鼠的肝功能。與鹽水對照相比,羊膜間充質干細胞和臍帶間充質干細胞均降低了小鼠的肝臟與體重的比率(圖2A)。
相反,羊膜間充質干細胞或臍帶間充質干細胞注射對EWAT與體重的比率沒有影響(圖2B)。AMMSC或臍帶間充質干細胞輸注均可大大恢復小鼠肝臟的糖原儲存能力(圖2C和D)。
同時,與鹽水對照相比,羊膜間充質干細胞和臍帶間充質干細胞均顯著減少了小鼠肝臟脂質滴的數量(圖2E和F)。

在MSC或鹽水輸注五周后,計算了不同組小鼠的肝臟與體重的比率(A)和EWAT與體重的比率(B)。(C)不同組小鼠肝臟切片中PAS染色的代表性圖片。比例尺=200μm。(D)不同組小鼠肝臟中PAS陽性區域的量化。(E) 小鼠肝臟切片中 H&E 染色的代表性圖片。比例尺=200μm。(F)不同組小鼠肝臟中脂滴區域的量化。
這些結果表明,輸注相同的供體來源的羊膜間充質干細胞和臍帶間充質干細胞可對小鼠的肝臟糖脂代謝產生類似的改善。
間充質干細胞輸注增強Akt磷酸化并改善小鼠肝臟中的糖脂代謝功能障礙和炎癥
由于在MSC注入的小鼠中觀察到了肝臟保護作用,我們特別關注肝臟,以探索羊膜間充質干細胞和臍帶間充質干細胞的上述抗糖尿病作用背后的細胞和分子機制。為了進一步支持胰島素敏感性的改善,MSC注入的小鼠肝臟中的胰島素信號傳導得到增強,與注射鹽水的小鼠相比,Akt的磷酸化增加證明了這一點(圖3A和B)(補充圖1)。

與肝糖原儲存和胰島素敏感性增加一致,與鹽水對照相比,MSC注射的小鼠的肝臟中葡萄糖-6-磷酸酶(G6PC)(一種關鍵的糖異生基因)的mRNA表達水平顯著降低(圖3C)。
與MSCs治療的小鼠肝臟脂質積累急劇減少 (圖4E和F)一致 ,與注射鹽水的小鼠相比,注射MSCs的小鼠肝臟中脂肪生成基因脂肪酸合酶(FASN) 和固醇調節元件結合蛋白1 ( SREBP-1) 的mRNA表達水平降低 (圖3D和E )。
相比之下,注射MSCs的小鼠肝臟中關鍵脂肪分解基因過氧化物酶體增殖激活受體α ( PPARα )的 mRNA水平顯著上調 (圖3F)。
討論
我們的結果表明,AMMSCs和UCMSCs表現出難以區分的免疫表型和多譜系分化潛能,但UCMSCs的擴增能力遠高于AMMSCs。此外,我們發現單劑量靜脈注射AMMSC或UCMSC可以同樣降低2型糖尿病小鼠的高血糖并改善 IR。機制研究表明,AMMSC或UCMSC輸注可以大大改善小鼠肝臟中的糖脂代謝,這表現為肝重比降低、脂質積累減少、糖原合成上調和Akt磷酸化增加。
無論是羊膜間充質干細胞還是臍帶間充質干細胞給藥都可以通過增強全身胰島素敏感性和降低高血糖來同等程度地緩解T2DM癥狀。
總之,這些數據表明,相同供體來源的 AMMSC和UCMSC具有可比的效果,并且在緩解2型糖尿病癥狀方面具有相似的保肝機制。
結論
綜上所述,我們發現單劑量靜脈注射相同供體來源的羊膜間充質干細胞和臍帶間充質干細胞對小鼠的嚴重T2DM癥狀(包括高血糖和全身IR)具有類似的改善效果。
羊膜間充質干細胞和臍帶間充質干細胞的這些類似的抗糖尿病益處可歸因于小鼠的糖脂代謝改善、胰島素敏感性增加和肝臟炎癥減少(圖4)。
單劑量靜脈輸注來自同一供體的AMMSCs或UCMSCs可通過改善糖脂代謝、增強胰島素敏感性和減少肝臟炎癥來緩解小鼠的2型糖尿病癥狀。
參考資料:Wang, Z., Li, H., Fang, J. et al. Comparative Analysis of the Therapeutic Effects of Amniotic Membrane and Umbilical Cord Derived Mesenchymal Stem Cells for the Treatment of Type 2 Diabetes. Stem Cell Rev and Rep 18, 1193–1206 (2022). https://doi.org/10.1007/s12015-021-10320-w
免責說明:本文僅用于傳播科普知識,分享行業觀點,不構成任何臨床診斷建議!杭吉干細胞所發布的信息不能替代醫生或藥劑師的專業建議。如有版權等疑問,請隨時聯系我。

掃碼添加官方微信